
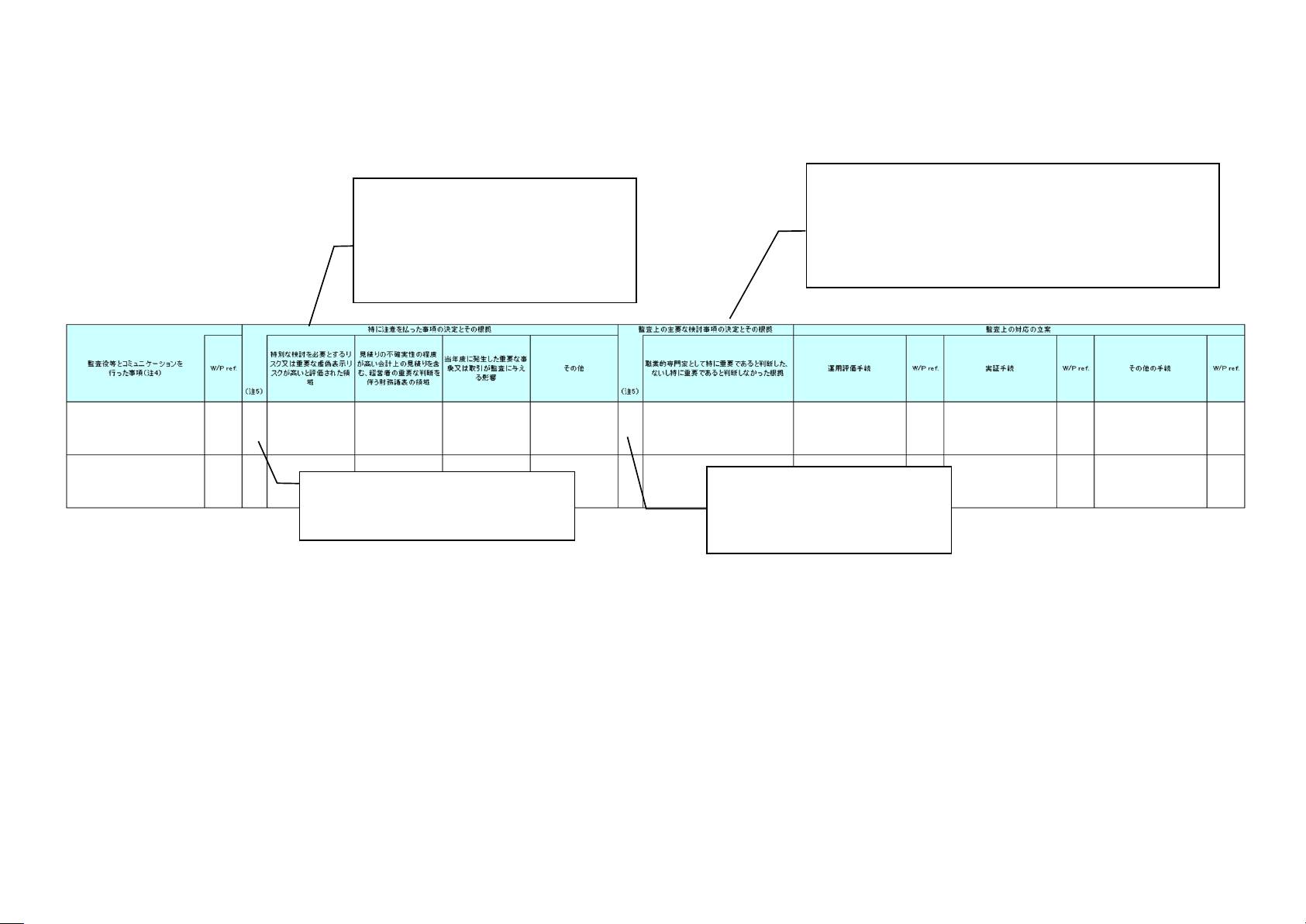
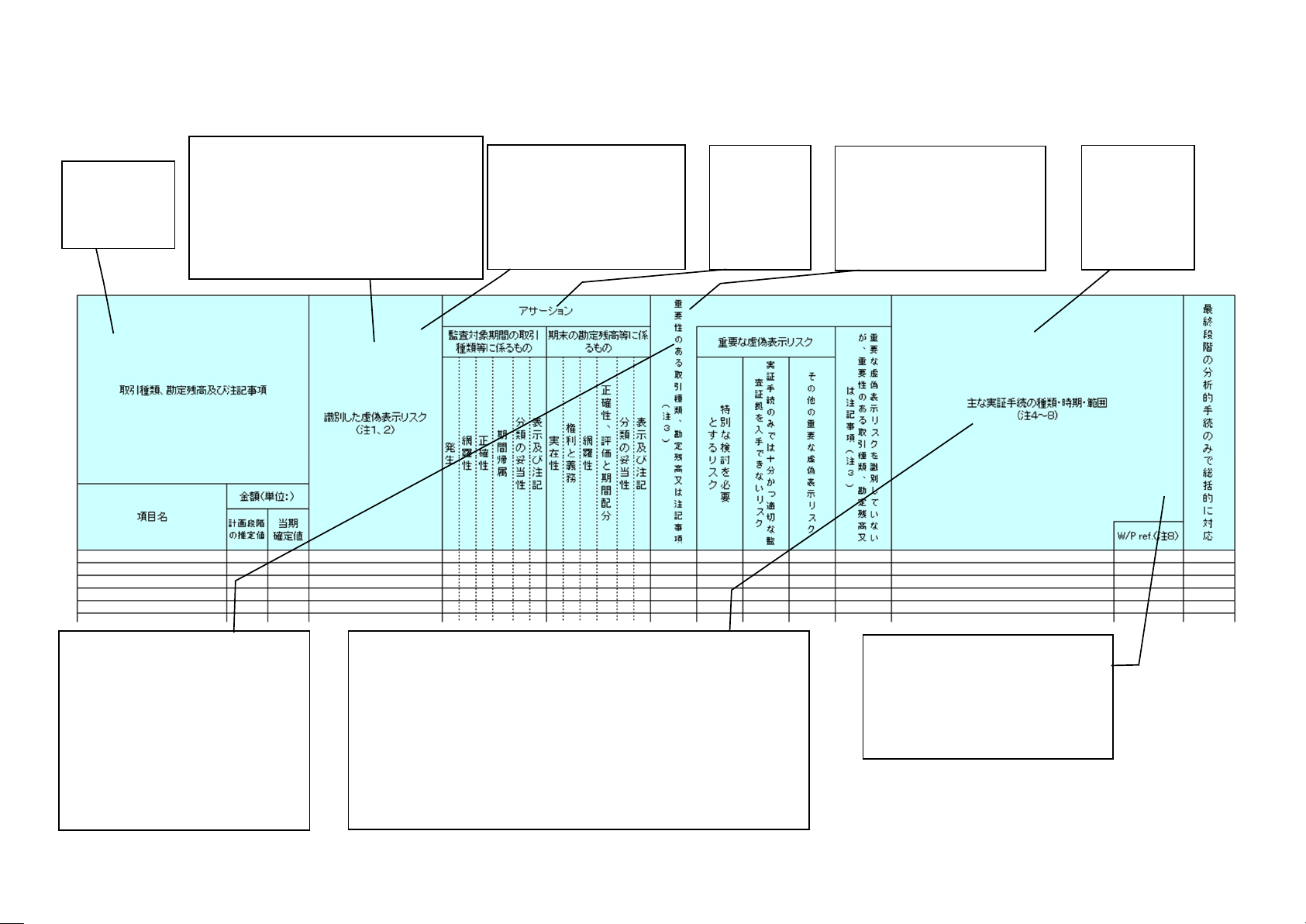
101.【様式2-1】付表「重要性のある取引種類、勘定残高又は注記事項」の記入方法
- 46 -
【親会社個別】親会社個別監査上の「重要な取引種類、勘定残高又は注記事項」、「関連するアサー
ションを識別していない(重要な虚偽表示リスクを識別していない)が重要性のある取引種類、勘定残高
又は注記事項」に、それぞれ「■」「〇」を付す。「〇」を付した「取引種類、勘定残高又は注記事項」に
ついては、関連するアサーションを識別しないと判断した根拠を「リスク対応手続を実施しないと判断し
た根拠」」欄に記載する。
【連結】1.「連結」欄において、グループ監査上の
「重要な取引種類、勘定残高又は注記事項」、「関
連するアサーションを識別していない(重要な虚偽
表示リスクを識別していない)が重要性のある取引種
類、勘定残高又は注記事項」に、それぞれ「■」「〇」
を付す。「〇」を付した「取引種類、勘定残高又は注
記事項」については、関連するアサーションを識別し
ないと判断した根拠を「リスク対応手続を実施しない
と判断した根拠」」欄に記載する。
【連結】2. 「連結」欄において「■」を
付した「取引種類、勘定残高又は注記
事項」について、リスク対応手続を実
施する構成単位を選定し、「■」を付
す。 「連結」欄において「〇」を付した
「取引種類、勘定残高又は注記事項」
について、実証手続を実施する構成
単位を選定し、「〇」を付す。
【連結】3. 「連結」欄において「■」「〇」を付した「取引種類、勘定残高又は注記事
項」について、グループ監査の観点から、リスク対応手続又は実証手続を実施する構
成単位が適切に選定されていることを確認する。 「連結」欄において「■」を付した「取
引種類、勘定残高又は注記事項」について、リスク対応手続を実施しないと判断した
構成単位がある場合には、手続不要と判断した根拠を「リスク対応手続を実施しないと
判断した根拠」欄に記載する。
【連結】4.上記を踏まえて、「監査の作業を実施する構成単
位」を決定し、「リスク対応手続の種類」欄において、「構成単
位の財務情報全体に対するリスク対応手続の立案及び実
施」「一つ又は複数の取引種類、勘定残高又は注記事項に
対するリスク対応手続の立案及び実施」「特定のリスク対応手
続の実施」のいずれかを選択する(監基報600.37,A131参照)。